beat365中文唯一官网
学院概况
学院简介
学院领导
机构设置
教学指导与监督委员会
学位评定分委员会
学术委员会
学士学位评定委员会
beat365中文唯一官网本科教学督导委员会
师资队伍
教授
副教授
讲师
党团行政人员
人才培养
本科生
研究生
教学工作
本科生
研究生
全校思政课
科学研究
科研动态
科研成果
科研项目
科研平台
合格专项评估
党群工作
组织机构
党建工作
纪检工作
工会工作
统战工作
学生事务
通知公告
学团组织
学团动态
就业创业
管理制度
奖励资助
交流合作
人才招聘
校友之家
校友风采
校友名录
校友动态
下载专区
思政平台
学院概况
学院简介
学院领导
机构设置
教学指导与监督委员会
学位评定分委员会
学术委员会
学士学位评定委员会
beat365中文唯一官网本科教学督导委员会
师资队伍
教授
副教授
讲师
党团行政人员
人才培养
本科生
研究生
教学工作
本科生
研究生
全校思政课
科学研究
科研动态
科研成果
科研项目
科研平台
合格专项评估
党群工作
组织机构
党建工作
纪检工作
工会工作
统战工作
学生事务
通知公告
学团组织
学团动态
就业创业
管理制度
奖励资助
交流合作
人才招聘
校友之家
校友风采
校友名录
校友动态
下载专区
思政平台
通知公告
通知公告
当前位置:
学院首页
>
通知公告
> 正文
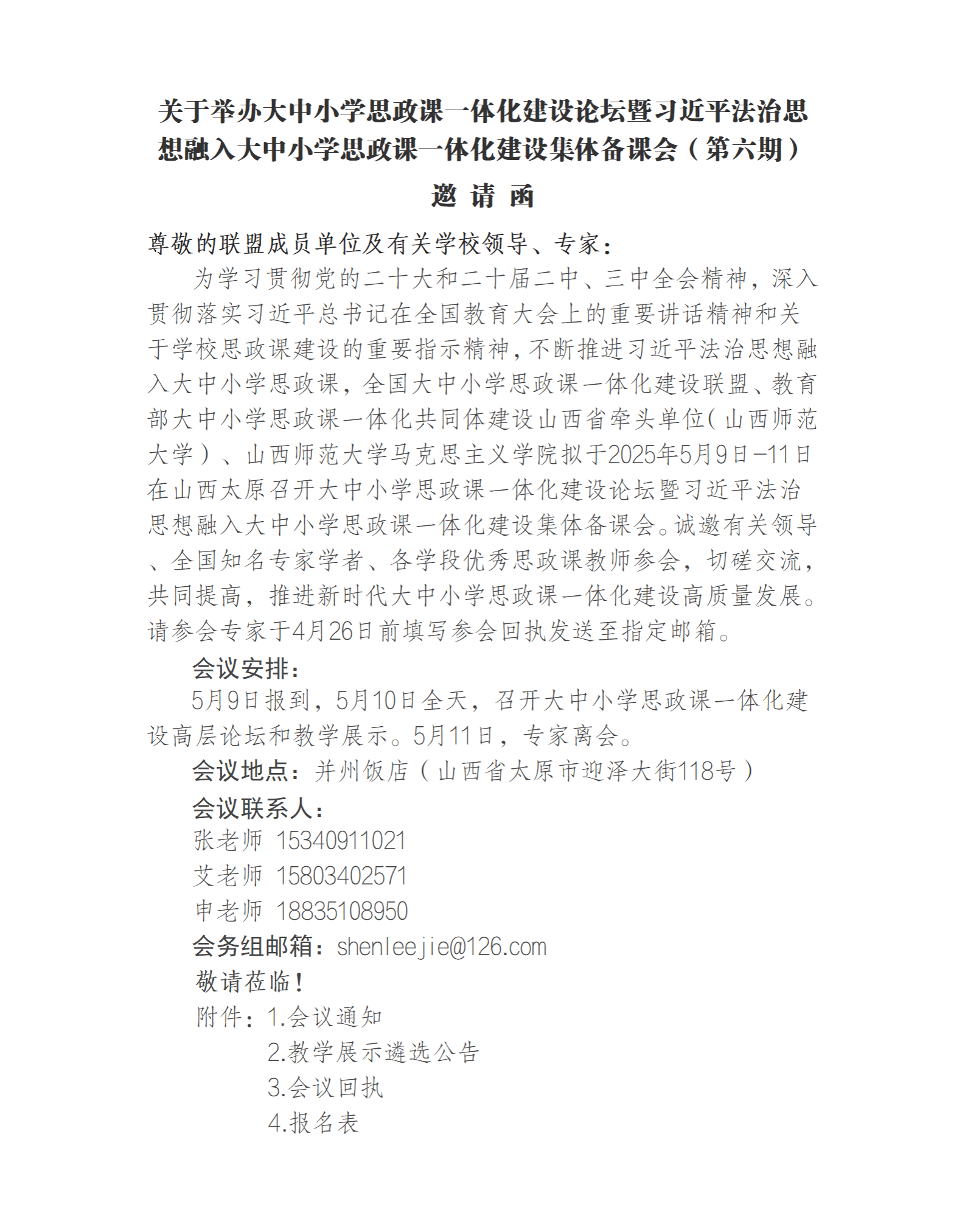
关于举办大中小学思政课一体化建设论坛暨习近平法治思想融入大中小学思政课一体化建设集体备课会(第六期)
时间:2025年04月29日 16:15
点击数:
来源:
附件【
附件一会议通知.docx
】已下载
次
附件【
附件二教学展示遴选公告.docx
】已下载
次
附件【
附件三会议回执.docx
】已下载
次
附件【
附件四报名表.docx
】已下载
次
上一条:
beat365中文唯一官网关于 2025年“大思政课”实践教学基地“手绘素材” 征集活动的通知
下一条:
“社会主义文化强国建设与制度创新”学术研讨会 征文通知